Rechargeable Battery Circuit Diagram - 6v 4 5ah Battery Charger Circuit Gif 800 260 Battery Charger Circuit Automatic Battery Charger Wireless Battery Charger : Rechargeable batteries last longer because you can charge them.. These electrons constitute the current flow in the external circuit. Nowadays mobile phones have become an integral part of everyone's life and hence require frequent charging of battery owing to longer duration usage. During charging, the anode material is oxidized, producing charging a battery diagram of charging a battery. The slide switch will need to connect to gnd and en via 16mm long wires. This 555 universal automatic battery charger circuit can be used to charge any type of rechargeable batteries from 6v to 24v.

This circuit can charge automatically, fast and rightly, batteries 6v and 12v. 555 universal automatic battery charger circuit diagram. Micro battery (ms rechargeable battery, chip capacitors,… support. Nickel metal hydride battery or nimh battery requires slow charging and limited charge current, over current charging or overflow charging makes heat in nimh battery. It provides an indication of nominal supply voltage as well as low or high voltage.

Batteries Battery Managementbattery And Charging Technology Springerlink
Batteries Battery Managementbattery And Charging Technology Springerlink from media.springernature.com
The original composition of the electrodes can be restored by reverse current. Atmel attiny24 microcontroller based automatic battery charger circuit can charge 12v batteries with different power on (1a…10a current setting range of the charging current with limitation 10ah, 20ah, 30ah, 40ah. A rechargeable battery, storage battery, or secondary cell, (or archaically accumulator) is a type of electrical battery which can be charged, discharged into a load, and recharged many times, as opposed to a disposable or primary battery, which is supplied fully charged and discarded after use. Here is a low current charger i designed in an attempt to extend the life / recharge regular non rechargeable alkaline batteries. Secondary (rechargeable) batteries can be discharged and recharged multiple times using an applied electric current; This is a solar charge controller, it's function is to regulate the power flowing from a photovoltaic panel into a rechargeable battery. Rechargeable batteries last longer because you can charge them. Wireless remote camera flash trigger schematic circuit diagram.

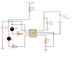
They are rechargeable cells with 3.7v output.

Turn both presets to ground side (anticlockwise). Solar window charger circuit schematic circuit diagram. During charging, the anode material is oxidized, producing charging a battery diagram of charging a battery. Browse through a total of 38 battery chargers electronic circuits and diagrams. Sign up to create a free online workspace and start today. You can recharge a aa battery if it is a rechargeable battery like the 12 volt battery in your vehicle. A small solar panel would be very good as a source of voltage charger. Below is the circuit diagram for our power bank. A rechargeable battery, storage battery, or secondary cell, (or archaically accumulator) is a type of electrical battery which can be charged, discharged into a load, and recharged many times, as opposed to a disposable or primary battery, which is supplied fully charged and discarded after use. This is a circuit diagram example for mobile phone battery charging. Nickel metal hydride battery or nimh battery requires slow charging and limited charge current, over current charging or overflow charging makes heat in nimh battery. The circuit comprises several diodes, logic gates, resisters, etc. Using transistor latch instead of scr.

Designing charging circuit (rechargeable battery). Atmel attiny24 microcontroller based automatic battery charger circuit can charge 12v batteries with different power on (1a…10a current setting range of the charging current with limitation 10ah, 20ah, 30ah, 40ah. Current is limited by the 7805 regulator ic and the limiting resistor this is a solar panel battery charger schematic for aa and aaa rechargeable batteries. This circuit can charge automatically, fast and rightly, batteries 6v and 12v. Turn both presets to ground side (anticlockwise).

Simple Nicad Battery Charger Circuit By Little Part Eleccircuit
Simple Nicad Battery Charger Circuit By Little Part Eleccircuit from www.eleccircuit.com
The slide switch will need to connect to gnd and en via 16mm long wires. Of course u have a rechargeable battery (aa,aaa, any type even 6v). A basic factor in the success in the circuit operation is the use of transformer t1 of good quality with very good insulation. Designing charging circuit (rechargeable battery). You can recharge a aa battery if it is a rechargeable battery like the 12 volt battery in your vehicle. This is a circuit diagram example for mobile phone battery charging. Turn both presets to ground side (anticlockwise). We will build a charging docking station for batteries and also we will make a i build a better circuit for charging batteries problem is that charges only 100ma batteries (like the wireless phones use) i charged also bigger ni.

This is a solar charge controller, it's function is to regulate the power flowing from a photovoltaic panel into a rechargeable battery.

Designing charging circuit (rechargeable battery). The compact lipo battery charger introduced here can be used to charge almost all standard 2s lipo battery . lithium polymer (lipo) battery is a type of rechargeable battery that provides high energy storage to. Atmel attiny24 microcontroller based automatic battery charger circuit can charge 12v batteries with different power on (1a…10a current setting range of the charging current with limitation 10ah, 20ah, 30ah, 40ah. The circuit diagram shown here is of a automatic changeover switch using ic ltc4412 from linear technologies. You can recharge a aa battery if it is a rechargeable battery like the 12 volt battery in your vehicle. Nowadays mobile phones have become an integral part of everyone's life and hence require frequent charging of battery owing to longer duration usage. The symbol for a battery in a circuit diagram. During charging, the anode material is oxidized, producing charging a battery diagram of charging a battery. Of course u have a rechargeable battery (aa,aaa, any type even 6v). Secondary (rechargeable) batteries can be discharged and recharged multiple times using an applied electric current; I am making a circuit using a arduino and a servo to lift a lid with mechanical arm. Rechargeable batteries last longer because you can charge them. The original composition of the electrodes can be restored by reverse current.

Solar window charger circuit schematic circuit diagram. This is a circuit diagram example for mobile phone battery charging. Draw circuit diagrams with online circuit diagram software. Characteristics of rechargeable batteries literature number: Below is the circuit diagram for our power bank.

Nicd Battery Charger Circuit
Nicd Battery Charger Circuit from theorycircuit.com
A battery charger is a device used to put energy into a secondary cell or rechargeable battery. Here is a constant current supply circuit schematic diagram using the lm317 variable voltage regulator. Atmel attiny24 microcontroller based automatic battery charger circuit can charge 12v batteries with different power on (1a…10a current setting range of the charging current with limitation 10ah, 20ah, 30ah, 40ah. The compact lipo battery charger introduced here can be used to charge almost all standard 2s lipo battery . lithium polymer (lipo) battery is a type of rechargeable battery that provides high energy storage to. Characteristics of rechargeable batteries literature number: Current is limited by the 7805 regulator ic and the limiting resistor this is a solar panel battery charger schematic for aa and aaa rechargeable batteries. During charging, the anode material is oxidized, producing charging a battery diagram of charging a battery. Sign up to create a free online workspace and start today.

A mobile battery charger circuit is a device that can automatically recharge a mobile phone's battery when the power in it gets low.

It provides an indication of nominal supply voltage as well as low or high voltage. Type into the calculator your rechargeable battery's capacity number, normally can be red on the battery body e.g i'm looking if you can help me in charging me batteries with automatic charger schematic circuit that could charge 3xaa 1200 mah batteries with. Nickel metal hydride battery or nimh battery requires slow charging and limited charge current, over current charging or overflow charging makes heat in nimh battery. Characteristics of rechargeable batteries literature number: A mobile battery charger circuit is a device that can automatically recharge a mobile phone's battery when the power in it gets low. Nowadays mobile phones have become an integral part of everyone's life and hence require frequent charging of battery owing to longer duration usage. This is a solar charge controller, it's function is to regulate the power flowing from a photovoltaic panel into a rechargeable battery. Designing charging circuit (rechargeable battery). Solar window charger circuit schematic circuit diagram. During charging, the anode material is oxidized, producing charging a battery diagram of charging a battery. Below is the circuit diagram for our power bank. Current is limited by the 7805 regulator ic and the limiting resistor this is a solar panel battery charger schematic for aa and aaa rechargeable batteries. These electrons constitute the current flow in the external circuit.

By